HOBBY CIRCUITS

Bistable relay

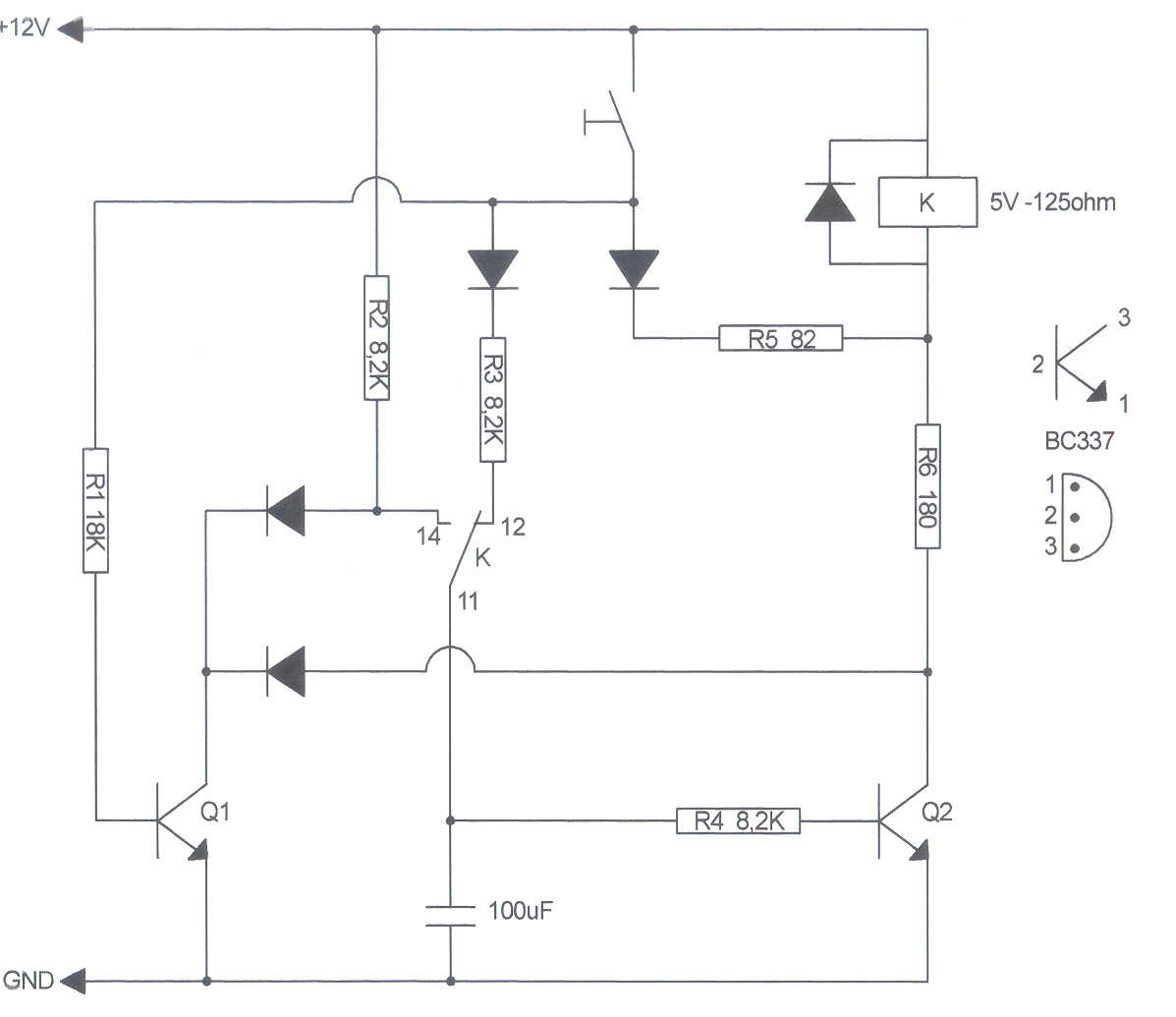
This simple circuit turns on and off a coil with a momentary switch, then it works as a bistable relay. The circuit is supplied by 12 Volt DC power supply and drives a 5 Volt -125 ohm coil. When the button is pressed, both transistors switch on, but the coil takes a voltage of about 2,5 Volt, so it keeps off. By releasing the button, the Q2 transistor keeps on for a bit due to the capacitor; since the coil takes almost 5 Volt, the relay switches on and closes the circuit between pins 11 and 14. When the button is pressed again, the Q1 transistor turns on, causes a power outage on the base of the Q2 transistor and discharges the capacitor; the coil takes 2,5 Volts and keeps on due to the hysteresis.

By releasing the button, the Q2 transistor would back on within several milliseconds, because of the capacitor. But the relay is faster and returns to the start condition. Similar solutions are often used instead of the mechanical bistable relay, especially when the circuit must be reset by switching off the power supply.

Background image designed by macrovector_official / Freepik